Pulsador digital
Un pulsador digital es básicamente un generador de pulsos con una capacidad de corriente relativamente alta. Mediante este sencillo instrumento, similar en su apariencia a una punta lógica, se simplifica la prueba y reparación de circuitos y sistemas electrónicos digitales ya que es posible inyectar pulsos de forma manual o automática en cualquier punto del mismo, independientemente del estado lógico en que se encuentre, y se pueden realizar pruebas sin necesidad de desoldar componentes.
Sumario
Características principales y especificaciones técnicas
Este pulsador lógico es un instrumento portátil de calidad profesional diseñado y construido para la prueba activa de circuitos TTL, CMOS y de otras tecnologías.
La interfaz con el usuario se realiza por medio de 3 botones pulsadores y de un juego de cables terminados en caimanes para obtener la tensión de alimentación y la referencia de tierra, tal y como se aprecia en la imagen.
Entre las características principales, así como especificaciones técnicas, que posee el instrumento diseñado se encuentran:
- Generación manual y automática de pulsos.
- Capacidad de corriente suficiente para conmutar el estado de entradas controladas por salidas al estado opuesto.
- Opera con cualquier tensión de alimentación entre 3.4 V y 15 V obtenida del mismo circuito bajo prueba.
- Protegido automáticamente contra la aplicación invertida de la tensión de alimentación y los niveles de tensión en el punto de prueba superiores al de la fuente.
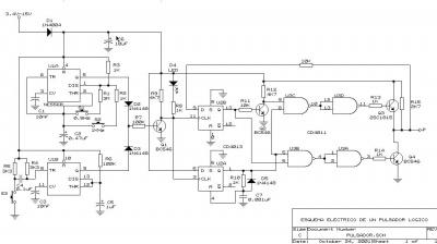
Esquema eléctrico y principio de funcionamiento del circuito
El pulsador digital está diseñado con una lógica que permite generar pulsos de forma manual y automática. De forma manual el circuito produce pulsos estrechos de 5ms de duración cada vez que se acciona un interruptor tipo pulsador, mientras que los restantes interruptores, producen automáticamente trenes de pulsos de 0.5 Hz o de 1 kHz a una misma amplitud. La presencia de los pulsos a la salida del circuito la señaliza un LED incorporado. El empleo de pulsos de apenas 5ms de duración previene de cualquier daño el circuito bajo prueba. Los pulsos de 0.5 Hz se utilizan para rastrear los efectos de pulsos sencillos en un circuito y los de 1 kHz para rastrear los efectos de un tren de pulsos.
El circuito responsable de la emisión de un solo pulso está conformado por la mitad de un temporizador 556 en combinación con las resistencias R6 y el condensador C5. La emisión de un pulso es provocada por la red de disparo R4, R5 y C4, conjuntamente con el pulsador S3. La función de esta red derivadora es la de producir un pulso de disparo muy angosto, tal que no interfiera la generación del pulso final que se obtiene en el pin 9 del 556.
La otra mitad del circuito temporizador 556 se utiliza para la generación de trenes de pulsos de 0.5 Hz y de 1 kHz, según se opriman S1 o S2 en su orden. Los diodos D2 y D3 conforman una Compuerta OR permitiendo el paso de cualquiera de los trenes de pulsos o del pulso monoestable según el modo de operación en que se trabaje el pulsador. Como los modos de operación son excluyentes entre sí, el papel fundamental de los diodos es el de evitar que los pulsos generados por los temporizadores del 556 se interfieran mutuamente.
Los pulsos restantes, en cualquiera de los dos modos de operación, son ahora amplificados por el transistor Q1, a la salida del cual se conectan el LED y las entradas de reloj de los dos biestables tipo D implementados en el CI CD4013. Estos pulsos a su vez son dirigidos ahora hacia las entradas de las compuertas NAND U3B y U3C, asegurando así que a las salidas de las otras dos compuertas NAND, que operan como inversores, sólo asuman el nivel alto durante un lapso de 5ms.
En ambos modos de funcionamiento, el instrumento se opera de manera similar, por lo que su modo de trabajo es sumamente sencillo. Simplemente se conectan los terminales de alimentación del pulsador al bus de alimentación del circuito bajo prueba, se toca con la punta de prueba las entradas que desea pulsar y se oprime el botón adecuado para el pulso que se desea inyectar. No es necesaria la selección previa de modos de funcionamiento. En cualquiera de los modos de inyección de pulsos, la respuesta del circuito puede ser monitoreada utilizando un Osciloscopio o una punta lógica.
Listado de componentes
| Cantidad |
Referencia |
Descripción |
|---|---|---|
| 1 |
R1 |
3 MΩ-1/4W |
| 6 |
R2, R3, R8, R10, R13, R14 |
1 kΩ -1/4W |
| 2 |
R4, R5 |
3,3 kΩ -1/4W |
| 2 |
R6, R7 |
100 kΩ -1/4W |
| 2 |
R9, R12 |
4,7 kΩ -1/4W |
| 2 |
R11, R16 |
10 kΩ -1/4W |
| 1 |
R15 |
2,7 kΩ -1/4W |
| 2 |
C1, C3 |
10 nF |
| 1 |
C2 |
0,47 µF/35 V |
| 1 |
C4 |
0,1 µF |
| 1 |
C5 |
1 µF/35 V |
| 1 |
C6 |
10 µF/35 V |
| 1 |
C7 |
0,001 µF |
| 1 |
D1 |
1N4004 |
| 3 |
D2, D3, D5 |
1N4148 |
| 1 |
D4 |
LED - AL308 (rojo) |
| 3 |
Q1, Q2, Q4 |
BC546 |
| 1 |
Q3 |
2SC1815 |
| 1 |
U1A, U1B |
NE556B (2xCI 555) |
| 1 |
U2A, U2B |
CD4013 |
| 1 |
U1A, U1B, U1C, U1D |
CD4011 |
| 3 |
S1, S2, S3 |
Pulsadores de 4 pines |
| 1 |
P |
Punta metálica de prueba |
| 4 |
- |
Tornillos de 1/8“ con tuercas |
| 1 |
- |
Cable dúplex Rojo y Negro - C24 |
| 2 |
- |
Caimanes miniatura Rojo y Negro |
| 1 |
- |
5cm. Cinta doble faz |
Fuentes
- Revista Juventud Técnica No. 310. Artículo publicado en la sección Panorama de la Revista Científico-Técnica Popular de la Juventud Cubana / Pág.8. Publicación bimestral de la Casa Editora Abril, Enero-Febrero 2003. ISSN 0449-4555
- Revista Tino No. 3 / Enero-Febrero 2008. Artículo publicado en la sección El Taller de la Revista bimestral de los JCCE. ISSN 1995-9419

