SPX2815. Es un Regulador de tención de corriente directa, compuesto por silicio, el cual incluye en su interior un circuito capaz de regular a 5 v aunque en dependencia de su conexión externa con componentes asociados, también puede regular a 2.5 v y 3.3 v . Manufacturado por la compañía Americana Sipex (Sipex Corporation manufactures analog integrated circuits, regulators, and interface and optical storage products). La cual fue creada alrededor de 1965 y tiene una de sus sedes más importantes en California.
Partes que lo componen
Está compuesto por un encapsulado plástico con tres terminales, uno de entrada (V in) otro de salida(V out) y un terminal ajustable conectado a tierra (ADJ/GND) distribuidos de derecha a izquierda por ese orden, con el siguiente diagrama funcional
Regulador de voltaje spx2815 |
|---|

Terminales del circuito 7408 |
|
Características
- V máximo de entrada (V in max) 10 V
- (2.5V Version) IOUT= 10mA, a un voltaje de entrada VIN=4.5V
- (3.3V Version) IOUT= 10mA, a un voltaje de entrada VIN=5V
- (5V Version) IOUT= 10mA, a un voltaje de entrada VIN=7V
- Temperatura de trabajo -55 a +125 grados
Formas de conexión
Regulador de voltaje spx2815 |
|---|

como calcular Vout |
|
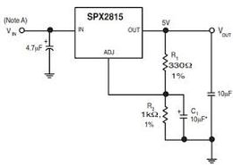
Regulador de voltaje spx2815 |
|---|

regulando a 5V |
|
Regulador de voltaje spx2815 |
|---|

Conexión recomendad para mejor resultado |
|
Usos
- Televisión
- Equipos electrónicos de medicina
- Cargadores de baterías
Fuentes
https://html.alldatasheet.es/html-pdf/46032/SIPEX/SPX2815AT-3.3/132/1/SPX2815AT-3.3.html