Tl494
| ||||
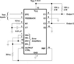
TL494. Circuito de control con PWM, encapsulado DIP16.
Partes que lo componen
En el interior de este integrado se encuentra un oscilador RC que genera la frecuencia de control, un circuito para la modulación del ancho del impulso, un biestable y unas etapas de salida para generar dos ondas cuadradas con un ancho variable y en oposición de fase. El ancho de estos impulsos es modificado por la tensión aplicada al amplificador de error.
Especificaciones
Condiciones de operación recomendadas:
- VCC Voltaje de alimentación 7 a 40 V
- VI Amplifier input voltage – 0.3 V CC – 2 V
- VO Collector output voltage 40 V
- Collector output current (each transistor) 200 mA
- Current into feedback terminal 0.3 mA
- fOSC Oscillator frequency 1 300 kHz
- CT Timing capacitor 0.47 10000 nF
- RT Timing resistor 1.8 500 k Ω
- Operating free-air temperature 40 a 85 °C
Aplicaciones
- Fuentes SMPS
- Inversores
Fuentes
- Artículo Fuente ATX . Disponible en: "www.ea4nh.com". Consultado: 9 de septeimbre del 2011.
- Artículo SMPS. Disponible en: "html.rincondelvago.com". Consultado: 9 de septeimbre del 2011.
- Artículo Estructura. Disponible en: "alanruyz.blogspot.com". Consultado: 9 de septeimbre del 2011.

