Amplificador diferencial
| ||||
Amplificador diferencial: Está compuesto por dos transistores idénticos, que en su salida se obtendrá la diferencia de las señales aplicadas en sus entradas respecto a tierra.
Sumario
Principio de funcionamiento
El amplificador diferencial básico tiene 2 entradas V1 y V2. Si la tensión de V1 aumenta, la corriente del emisor del transistor Q1 aumenta (acordarse que IE = BxIB), causando una caída de tensión en Re. Si la tensión de V2 se mantiene constante, la tensión entre base y emisor del transistor Q2 disminuye, reduciéndose también la corriente de emisor del mismo transistor. Esto causa que la tensión de colector de Q2 (Vout+) aumente. La entrada V1 es la entrada no inversora de un amplificador operacional. Del mismo modo cuando la tensión en V2 aumenta, también aumenta la la corriente de colector del transistor Q2, causando que la tensión de colector del mismo transistor disminuya, (Vout+) disminuye. La entrada V2 es la entrada inversora del amplificador operacional. Si el valor de laresistencia RE fuera muy grande, obligaría a la suma de las corrientes de emisor de los transistor Q1 y Q2, a mantenerse constante, comportándose como una fuente de corriente. Entonces, al aumentar la corriente de colector de un transistor, disminuirá la corriente de colector del otro transistor. Por eso cuando la tensión V1 crece, la tensión en V2 decrece.
Etapa de amplificación
El Amplificador diferencial se caracteriza por presentar dos transistores idénticos con similares características, tanto internas como de las redes de polarización.
Ya que el circuito dispone dos entradas y dos salidas de señal, existen cuatro configuraciones posibles realizando las distintas combinaciones entre entradas y salida.
Configuraciones
Entrada y salida simétrica
Es la forma más típica de un amplificador diferencial, tiene dos entrada v1 y v2, El voltaje de salida se obtiene de la diferencia entre las salidas de los colectores.
Entrada asimétrica y salida simétrica
En algunas aplicaciones sólo se usa uno de los terminales de entrada con la otra conectada a tierra, mientras que la salida se obtiene entre los colectores de los dos transistores del circuito.
Entrada simétrica y salida asimétrica
Esta es la forma más practica y utilizada porque puede excitar cargas asimétricas o de un solo terminal como lo hacen los amplificadores EC, emisor seguidor y otros circuitos. Esta etapa es la que se usa para la etapa de entrada de la mayor parte de los Amplificadores Operacionales comerciales. Presenta dos entradas de señal para las bases de cada transistor mientras que la salida se obtiene únicamente de uno de los colectores respecto a masa.
Entrada y salida asimétrica
Esta configuración presenta tanto para la entrada como para la salida un único terminal. Este tipo de configuración es útil para las etapas de acoplamiento directo donde se requiere sólo amplificar una entrada. Esta configuración es la que se solicita en las especificaciones de la práctica.
Modos de trabajo de un amplificador diferencial
Modo Diferencial
Para V1=V2 y suponiendo F>>1, las corrientes de colector y emisor de cada etapa son iguales. Todas estas corrientes tienen magnitudes iguales (aproximadamente) a IEE/2 debido a la simetría del circuito y a la despreciable corriente que circula por RE. Si incrementamos V1 en v/2 y simultáneamente disminuimos V2 en v/2, la señal de salida aumenta en v advertir que el circuito funciona en modo lineal mientras v<4VT.
Modo Común
Consideremos que las dos tensiones V1 y V2 aumentan en v/2. La tensión diferencial Vd permanece nula mientras que Ic1 e Ic2 son iguales. No obstante la tensión VE aumenta.
Por lo tanto dependiendo de la señal de entrada, el amplificador diferencial actúa o bien como etapa en emisor común o bien como etapa en emisor común con resistencia de emisor. Por lo tanto la ganancia de esta etapa es notablemente mayor en el funcionamiento como modo diferencial que como modo común. Normalmente los amplificadores diferenciales se diseñan de forma que a efectos prácticos sólo resulten amplificadas las señales diferenciales.
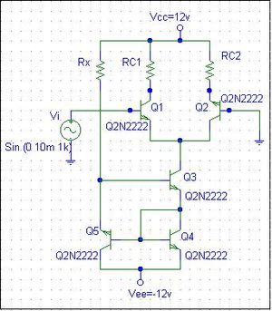
Amplificador diferencial con fuente de corriente o fuente de espejo.
Aplicación
El amplificador diferencial constituye la etapa de entrada más típica de la mayoría de los amplificadores operaciones y comparadores, siendo además el elemento básico de las puertas digitales de la Familia Lógica ECL.Es un bloque constructivo esencial en los modernos amplificadores integrados.
Ver además
- Amplificador Operacional
- Amplificador de audio 90W
- Amplificador de audio 70Wx2 ecualizado
- Amplificador de audio 50 W
- Amplificador de 25w con pre y control de tonos
- Amplificador de 8W EN 12V
- El amplificador de radiofrecuencia en los receptores de amplitud modulada (AM)
- Amplificador de 100 W
- Amplificador de audio de 7 a 70 watts
- Amplificador de 25 W
- Amplificador de frecuencia intermedia en los receptores de radio de Amplitud Modulada (AM)
- Amplificador de audio de amplitud modulada
- Amplificador Atlanta 50w
- Amplificador clase A
- Amplificador
- Amplificador UHF
- Amplificadores
- Amplificadores operacionales
- Limitador con amplificadores operacionales
Fuentes
- Microelectronics, Jacob Millman, 1979
- Electrónica Digital. Julio Díaz Calvo. Editorial Pueblo y Educación, 1989

