Tepehuanes (México)
| Municicipio de Tepehuanes | |||
|---|---|---|---|
| Localidad de México | |||
| |||
Mapa | |||
| Entidad | Localidad | ||
| • País | |||
| • Provincia | Coahuila de Saragoza | ||
| • Municipio | Tepehuanes .[1] | ||
| Superficie | |||
| • Total | 6 401,50 km² | ||
| • Densidad | 6,0 hab/km² | ||
Tepehuanes . Municipio del Estado de Durango, México. Su extensión territorial es 6,401.50 km2, lo que representa el 5.95% del total estatal, colocándose como el quinto municipio de mayor extensión del estado.
Sumario
Ubicación
Este municipio se localiza al noroeste del estado de Durango, entre las coordenadas 25º 12' y 26º 25' de latitud norte y los meridianos 105º 23' a 106º 40' de longitud oeste del meridiano de Greenwich.
Toponimia
Nombre con que se designó a la tribu más grande del norte de México. Proviene del náhuatl Tepetl que significa "cerro o montaña" y Huan que quiere decir "junto" o bien "partícula posesiva", por lo que se designa a los Tepehuanes "Propietarios de la Serranía". En su raíz Tarahumara significa "??conquistador" con raíz también en la palabra Pehua o Pegua que significa "duro" en clara referencia al carácter de los Tepehuanes o bien del vocablo Tell que significa "peña"
Delimitación
Limita al norte con el municipio de Guanaceví, al oriente con el de El Oro, al sur con Santiago Papasquiaro, por el suroeste con Canelas, por el poniente con Topia y al noroeste con Tamazula y el estado de Chihuahua.
Reseña Histórica
Al llegar los españoles a estas tierras encontraron una tribu conocida como la gran nación Tepehuana en la vertiente oriental de la Sierra Madre de los tepehuanos eran practicantes del canibalismo ritual y fieros con sus enemigos. Hablantes de un idioma o dialecto opata pima, del tronco Huto o Yuto-Azteca; el mismo padre Jerónimo Ramírez escribía que daba por barato todas las lenguas que sabía por la tepehuana y a todos los demás indios por los tepehuanos.
En 1597 llegó hasta estas tierras el padre jesuita fray Jerónimo Ramírez, quien vino por el noroeste del estado de Durango con la encomienda de fundar misiones donde se evangelizara a los indios que habitaban la región.
Con bastantes dificultades, logró convencer a los indios para que se establecieran en él recodo que forma el relieve con el río Tepehuanes donde se encuentra actualmente el templo que simboliza la fundación y el 16 de julio de 1597 se fundó la misión de Santa Catarina de Tepehuanes, Dgo., que más tarde sería la base del municipio de Tepehuanes.
Se formó como municipio libre al desaparecer las jefaturas políticas en 1917 siendo su primer presidente municipal el Sr. Félix López.
Características
Relieve
Formado por zonas accidentadas tales como: Región de las Quebradas, seguida de la Región de la Sierra que comprende parte del macizo montañoso de la Sierra Madre Occidental y algunas zonas planas región de la sierra.
Clima
La temperatura media anual es de 15 °C. La más alta que es de 20ºC, se registra en la Región de las Quebradas y disminuye conforme se avanza en la dirección este. Una temperatura de 12 ºC, cubre prácticamente el centro del municipio y la de 10 ºC abarca la parte alta de la sierra de la Candela.
Hidrografía
Las fuentes hidrográfico del municipio presenta un parteaguas intermedio para formar dos regiones hidrológicas, una es la región hidrológica denominada Nazas-Aguanaval y la Cuenca Lázaro Cárdenas que conforman el sistema de corrientes intercontinentales de la altiplanicie mexicana del norte de México, la otra región hidrológica es la denominada Sinaloa y Cuenca Culiacán. y proceden de los ríos Colorado y de Los Lobos,
Demografía
El Censo de población del 2010[2] registro en Tepehuanes habitantes en el (2010)
Flora
La vegetación formada por la Selva Mediana Subperinifolia, Selva Baja Caducifolia donde existen pino y el encino
Fauna
Hábitan animales como el chichimoco, la liebre, ardilla, iguana, lagartija, tortuga, colibrí, paloma, cotorro, águila y coyote.
Gobierno y política
Principales Localidades
Presidios (San Nicolás del Presidio), San José de la Boca., El Huacal, Potrero de Cháidez y Ciénega de Escobar
Caracterización de Ayuntamiento
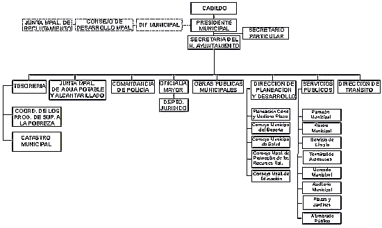
Organización y Estructura de la Administración Pública Municipal
El presente organigrama tipo que describe, de manera genérica, la integración del Ayuntamiento considerando las unidades administrativas y de gobierno que señala la Ley Orgánica Municipal del Estado de Guerrero.
Desarrollo social
Educación
Cuentan con la siguiente infraestructura educacional:
- Preescolar
- Primaria
- Secundaria
- Bachillerato
- Profesional medio
- Educación especial
Salud
La atención a la salud es prestada en el municipio por la Secretaría de Salud del Gobierno del Estado y el Instituto Mexicano del Seguro Social (IMSS) y por la Cruz Roja. El renglón de bienestar social es atendido en sus diferentes vertientes por el Sistema Nacional para el Desarrollo Integral de la Familia (SNDIF o simplemente DIF) a través del Comité Municipal.
Unidades Médicas en Servicio
- Consulta Externa
- Hospitalización General
- Hospitalización Especializada
Religión
Católica
Cultura
Monumentos Arquitectónicos
- Templo de Santa Catarina de Tepehuanes
Fiestas y tradiciones
Es tradición en está región la celebración del 20 al 25 de noviembre la fiesta religiosa en honor de Santa Catarina de Tepehuanes, teniendo además el tradicional festejo religioso, los atractivos de la feria como son eventos culturales, deportivos, comercio, peleas de gallos y carreras de caballos;fiesta patronal del 15 al 19 de marzo en honor del Señor San José, tradicional feria a la que asisten visitantes de toda la región;Del 16 al 31 de julio se lleva a cabo en la cabecera municipal, mediante importantes actividades sociales, culturales, deportivas y comerciales, el festejo de la fundación de Tepehuanes.
El sentido religioso se lleva a cabo con la celebración de la Semana Santa o Semana Mayor con la realización del Víacrucis representado por jóvenes de las comunidades, respetando el tradicional ayuno y cocinando en los hogares platillos típicos como son capirotada, chuales, maízcrudo y tenayuques.
Desarrollo económico
Principales actividades económicas del municipio
Sector primario Agricultura, ganadería, silvicultura y pesca
Sector secundario(Industria)
Manufacturera
Construcción
Electricidad y Agua
Sector terciario(Servicio)
Comercio
Transporte y Comunicaciones
Turismo
Administración pública
Otros.
Turismo
El municipio cuenta con suficientes atractivos naturales , edificaciones históricas y arquitectonicas de todo tipo lo cual atrae a muchos visitantes y esto representan un importante factor en el desarrollo económico para convertirse, en poco tiempo, en un destino solicitado por los viajeros nacionales e internacionales.
Lugares de interés
- Balnearios con aguas termales
- Paisajes a las riveras de ríos o arroyos
Referencias
Fuentes
- [1]. Consultado el 3 de septiembre 2015
- [2]. Consultado el 3 de septiembre de 2015
- [3]. Consultado el 3 de septiembre de 2015
- [4]. Consultado el 3 de septiembre de 2015


